CNDD深度 | 创新研究前沿学术动态与方法(附全网最全创新数据合集)
❶从宏观、中观、微观三个层面介绍了企业技术创新的影响因素。
❷从新兴产业创新的驱动因素和机制两方面介绍了新兴领域的创新研究成果。
❸ 介绍了绿色创新的理论基础、影响因素、经济后果和现实挑战
❹梳理了技术创新水平和绿色创新水平的前沿数据使用方法,包括技术创新投入、技术创新产出、技术创新质量、绿色创新水平等。

绿色创新作为维持环境管理的关键因素,对企业和国家至关重要。并且,由于环境退化已成为人类生存的主要威胁,大量的组织将绿色创新作为实现环境保护和经济增长的战略。成功的绿色创新可以提高企业的市场地位,吸引客户,提供绿色服务,为企业获得竞争优势。因此,近年来,针对绿色创新领域的研究呈现上升趋势。
1. 绿色创新理论
绿色创新研究一般以熊彼特创新理论为基础。根据熊彼特(1942)的观点,绿色创新有助于满足客户的需求和保护环境。“绿色创新”或“生态创新”,可以定义为一个创造新的生产和技术,以减少环境风险,如污染和资源开发的负面后果的过程。
2. 绿色创新的经济后果
现有文献研究发现绿色创新有助于减轻环境风险、提高资源效率、为环境友好实践创造新的机会、降低污染率、增加回收利用、节能、实现竞争优势、改善环境绩效、支持战略目标、增强组织中的积极绩效、提升服务提供质量、提振经济表现、带来生态声誉以及减少危险产品和非操作性技术的使用。因此,绿色创新是一种可以帮助社会、组织和公司实现环境可持续性的重要工具,在获得竞争优势方面发挥着重要作用。
3. 绿色创新的影响因素
现有研究指出需要企业接受绿色方法,通过员工之间的知识、经验和技能交流来实践绿色企业文化,需要有组织的协作和高级管理层的决定来实施绿色创新,还需要内部和外部知识共享和环境法规的推动力。
4. 绿色创新的挑战
现有文献提出了绿色新技术及其环境问题,实施过程中失败的风险,研发的高成本,数据收集困难,员工工作量增加和工作不满,绿色项目实施资金不足,外部知识的负面影响,组织缺乏冒险精神,对绿色倡议的理解不足,以及低效的政府支持等。
综上,Taklo et al. (2020)对绿色创新文献进行了系统性的梳理如下。

(一)技术创新水平
研究企业技术创新相关问题时,通常会采用三种类型的指标衡量企业的技术创新水平。
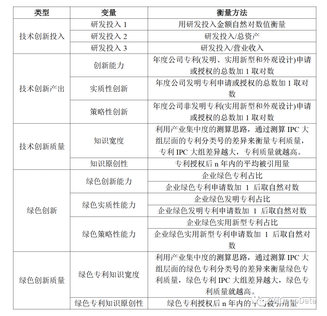
1. 企业技术创新投入的相关指标
包括研发资金投入、研发人员投入、固定资产投入等指标。
一般将企业研发支出的自然对数或研发支出占营业收入的比重作为企业创新投入的代理变量,且大多数研究更倾向于采用后者。
2.企业技术创新产出的相关指标
包括企业发明专利数量、新产品数量、新产品销售收入等指标。
一般采用专利数据衡量绿色技术创新活动,这种处理体现出三个方面的优势:①专利数据能够更准确地衡量创新活动的产出,而不是创新活动的投入。②专利的 IPC 信息能够比较准确地刻画创新活动的技术领域特征。③利用专利数据,不仅可以衡量绿色技术创新活动的数量,还能刻画技术创新活动的质量。对于每项发明专利,SIPO都提供了专利申请日期、申请标识、公布标识、授权日期和专利标识,以及其发明人和申请机构。由于专利的申请年和授权年之间通常会有延迟(一般1-3年),因此使用授权专利时一般会对变量进行之后处理。
此外,根据中国专利法,可以授予三种类型的专利:发明专利授予相对于现有技术而言具有新颖性和创造性并具有实际适用性的技术创新;实用新型专利授予与物体的形状和/或结构有关的新技术解决方案;外观设计专利授予与物体的形状、图案或颜色有关的原创设计,或其组合。一般来说,实用新型或外观设计专利所要求的创新水平并不像发明专利那样高。因此,黎文靖和郑曼妮(2016)通过创新动机的不同来划分“实质性创新”和”策略性创新”。实质性创新推动技术进步,属于高技术水平的创新,包括企业申请“高质量”发明专利的行为。而策略性创新只是为了迎合政府政策,一般都只需要微小的、低技术水平的创新即可。包括企业申请实用新型专利和外观设计专利的行为。
3. 企业技术创新质量的相关指标
国内外学者用于构建专利质量的变量主要涉及技术、经济以及法律三个维度,具体使用专利知识宽度和专利原创性两个指标衡量专利质量。专利知识宽度涵盖了技术和经济两个维度:一方面,专利所涉及的知识领域越广,专利的复杂程度越高,专利的质量越高;另一方面,专利的复杂程度越高,越难以被模仿和取代,专利的市场价值越大。企业的创新原创性用来衡量企业授权专利中是否有原创性的知识,是否具备首次提出的创新知识。既有文献普遍采用专利引用次数来表示企业专利的质量,当一个专利被授权后,若其之后的专利是基于 该专利的基础上再开展创新,就需要在专利申请时引用该专利,如果一个专利的被引用数量越多,那么表明其中的技术含金量越高。
此外,其他的专利质量评价指标还包括:①发明专利比例: 某公司某年发明专利数量占专利总数的比例; ②技术覆盖范围: 某公司某年所有专利覆盖的IPC分类号数量; ③专利族大小:某公司某年所有专利的专利族总量; ④权利要求项数:某公司某年所有专利的专利要求总数,权利要求是专利中最为 关键的一部分,专利费的高低也在于权利要求项数,权利要求项数越多则专利的价值可能也就越高; ⑤近三年被引用数量: 某公司某年所有专利在近三年被引用次数之和; ⑥发明人数量: 某公司某年所有专利的发明人总数。发明人是完成专利创造的自然人,研发团队中的发明人通常拥有多样化的知识结构与研发经验,在多元智能的交叉 和重组下,往往更有利于产生优质的发明。
(二)绿色创新水平
世界知识产权组织(WIPO)于2010年推出一个旨在便于检索环境友好型技术相关专利信息的在线工具,即“国际专利分类绿色清单”,该检索条目依据《联合国气候变化框架公约》对绿色专利 进行了七大分类: 交通运输类(transportation)、废弃物管理类(waste management)、能源节约类(energy conservation)、替代能源生产类(alternative energy production)、行政监管与设计类(administrative regulatory or design aspects)、农林类(agriculture or forestry)和核电类(nuclear power generation)。齐绍洲等(2018)依照上述划分标准,识别并核算了企业每年的绿色专利数量,进一步区分了绿色发明专利和绿色实用新型专利,作为企业绿色创新活动的核心衡量指标。
绿色专利质量指标的构建方法同专利质量的构建方法类似。具体的创新相关指标构建方法整理如下:



版权声明 …
1. 除中国深度数据库(CNDD)特殊声明外,CNDD对基于合法来源的数据的选择、整理和编排具有独创性。任何自然人、法人、其他组织未经CNDD授权,不得以任何目的截取、上传、下载、复制、修改、使用、编译等或者以任何方式任何媒介传播上述作品的任何部分,否则视为侵权。
2. 对于存在侵害CNDD上述权利违法行为的主体,CNDD保留依法追究其法律责任的权利。
数据授权使用说明 …
任何使用CNDD数据等产品的单位和个人,承诺只将CNDD的数据等用于学术研究,并在所得研究成果(包括但不限于学术论文、咨询报告等)中注明数据来源于CNDD。数据来源的注明方式请参考:“本研究数据来源于中国深度数据库CNDD”;英文参考:“We get the data from CNDeepData (CNDD)”。
CNDeepData

部分图片来源于网络,如涉侵权请告知,本站将第一时间删除。客服微信号:DeepData001






